Revista Iberoamericana Ambiente & Sustentabilidad Vol. 5, 2022

educación, cultura y comunicación ambientales

DOI: https://doi.org/10.46380/rias.v5.e245

Artículo de investigación

Estudio de conocimientos tradicionales sobre biodiversidad e indicadores climáticos de comunidades mapuches en Chile

Study of traditional knowledge on biodiversity and climatic indicators of mapuche communities in Chile

Estudo do conhecimento tradicional sobre biodiversidade e indicadores climáticos das comunidades mapuche no Chile

Jorge Retamal Rubio / Fondo Verde, Perú - Universidad Centro Panamericano de Estudios Superiores, México /

joretamal@gmail.com

Juan Felipe Silva Armas / Fondo Verde, Perú / juansilvaarmas@gmail.com

RESUMEN

El objetivo de este estudio fue analizar los conocimientos tradicionales que en la actualidad aplican las comunidades Mapuches de Chile en sus actividades productivas, ambientales y de organización sociocultural; identificando aquellos que puedan aportar a las medidas de adaptación y mitigación al cambio climático, reflejadas en la actualización de la contribución nacional determinada. Se trabajó con 16 comunidades que pertenecen a territorios distintos dentro de la región de la Araucanía en Chile. En el estudio se tuvieron en cuenta cuatro identidades territoriales del pueblo Mapuche: Lafkenche, Pehuenche, Nagche y Wenteche. La metodología empleada se basa en el análisis de los contenidos para proceder a la clasificación de los conocimientos y los distintos conceptos en categorías y subcategorías. La obtención de los datos se realizó a través de una metodología desarrollada con un enfoque intercultural, con base a las entrevistas y cuestionarios aplicados en diferentes etapas. Como resultado se obtuvo un conjunto de indicadores utilizados por las comunidades Mapuches, clasificados en: biológicos, atmosféricos, astronómicos y culturales; un inventario de conocimientos tradicionales y un modelo de articulación intercultural de los conocimientos tradicionales y científicos. A modo de conclusión se pudo evidenciar que las personas Mapuches, que hablan su lengua, poseen valiosos conocimientos tradicionales para la adaptación y mitigación al cambio climático.

Palabras clave: cambio climático, interculturalidad, pueblos indígenas

ABSTRACT

The objective of this study was to analyze the traditional knowledge currently applied by the Mapuche communities of Chile in their productive, environmental, and sociocultural organization activities; identifying those that can contribute to climate change adaptation and mitigation measures, reflected in the updating of the determined national contribution. We worked with 16 communities that belong to different territories within the Araucanía region in Chile. Four territorial identities of the Mapuche people were taken into account in the study: Lafkenche, Pehuenche, Nagche and Wenteche. The methodology used is based on the analysis of the contents to proceed to the classification of the knowledge and the different concepts in categories and subcategories. The data was obtained through a methodology developed with an intercultural approach, based on interviews and questionnaires applied at different stages. As a result, a set of indicators used by the Mapuche communities was obtained, classified as: biological, atmospheric, astronomical, and cultural; an inventory of traditional knowledge and a model of intercultural articulation of traditional and scientific knowledge. In conclusion, it was possible to show that the Mapuche people, who speak their language, have valuable traditional knowledge for adaptation and mitigation to climate change.

Keywords: climate change, interculturality, indigenous people

RESUMO

O objetivo deste estudo foi analisar o conhecimento tradicional atualmente aplicado pelas comunidades Mapuche do Chile em suas atividades produtivas, ambientais e de organização sociocultural; identificação daqueles que podem contribuir para as medidas de adaptação e mitigação das alterações climáticas, refletidas na atualização da determinada contribuição nacional. Trabalhamos com 16 comunidades pertencentes a diferentes territórios da região da Araucanía no Chile. Quatro identidades territoriais do povo Mapuche foram consideradas no estudo: Lafkenche, Pehuenche, Nagche e Wenteche. A metodologia utilizada baseia-se na análise dos conteúdos para proceder à classificação dos conhecimentos e dos diferentes conceitos em categorias e subcategorias. Os dados foram obtidos através de uma metodologia desenvolvida com abordagem intercultural, baseada em entrevistas e questionários aplicados em diferentes etapas. Como resultado, obteve-se um conjunto de indicadores utilizados pelas comunidades Mapuche, classificados em: biológicos, atmosféricos, astronômicos e culturais; um inventário dos saberes tradicionais e um modelo de articulação intercultural dos saberes tradicionais e científicos. Em conclusão, foi possível mostrar que o povo Mapuche, que fala sua língua, possui valiosos conhecimentos tradicionais para adaptação e mitigação às mudanças climáticas.

Palavras chave: interculturalidade, mudança climática, povos indígenas

INTRODUCCIÓN

Según la Organización Internacional del Trabajo (2019) en el planeta viven alrededor de 476.6 millones de personas indígenas, de las cuales 238.4 millones son mujeres y 238.2 son hombres. Los pueblos indígenas representan alrededor del 6.2% de la población mundial. Por su parte en Chile, de acuerdo con el Instituto Nacional de Estadísticas (2017), existen 2 185 792 de personas indígenas, 12.8% de la población total. El 80% de la población indígena pertenece al pueblo Mapuche. Dicho pueblo indígena es uno de los más nombrado en el país, tanto por su peso social y demográfico como por su fuerte sentido de identidad cultural, que ha encontrado históricamente formas de resistencia y de adaptación con españoles y chilenos. Desde el punto de vista económico las comunidades Mapuches se encuentran vulnerables.

Según la Organización de las Naciones Unidas (2020) el cambio climático constituye una amenaza y un peligro para la supervivencia de los pueblos indígenas en todo el mundo, pese a que estos contribuyen muy poco a las emisiones de gases efecto invernadero. De hecho, los pueblos indígenas son esenciales para los numerosos ecosistemas presentes en sus territorios y de los cuales forman parte activa; por lo que podrían ayudar a mejorar su resiliencia. Además, los pueblos indígenas interpretan los efectos del cambio climático y reaccionan ante ellos de manera creativa, aprovechando los conocimientos tradicionales y otras técnicas para encontrar soluciones que puedan ayudar a la sociedad en su conjunto a hacer frente a los cambios inminentes.

En el caso de Chile, y en particular de los pueblos indígenas, si bien existe voluntad por parte de las autoridades de incorporar los conocimientos tradicionales de las comunidades indígenas, como se declara en la actualización de la contribución determinada nacional (NDC, por sus siglas en inglés); también se señala que se incluirá en la toma de decisiones “cuando estén disponibles” (Ministerio del Medio Ambiente, 2020). Aquí surge el ¿qué? de esta investigación, conocimientos tradicionales de los pueblos indígenas y el ¿por qué? la necesidad de hacer disponibles los conocimientos tradicionales.

Existen valores que fundamentan la importancia del conocimiento tradicional para la adaptación al cambio climático. El conocimiento tradicional es el producto de una aproximación empírica-histórica al entorno y la naturaleza por parte del ser humano. El hombre a través de muchas generaciones ha interactuado y experimentado con la naturaleza y con los recursos que se encuentran dentro de su entorno directo. El conocimiento tradicional recoge los resultados de estos experimentos y, por ende, demuestra también las constantes respuestas de las poblaciones locales a los cambios en ese entorno. Este conocimiento se basa en la participación y apropiación local de las poblaciones locales sobre la naturaleza, sus fenómenos y sus cambios; más aún, de lo que es y no es factible realizar en el entorno. Pero, sobre todo, de cómo aprovechar adecuada, sostenible y eficientemente sus recursos naturales. Teniendo en cuenta que los conocimientos tradicionales son transferidos de generación en generación y son parte de la sabiduría local, la inclusión de estos en cualquier estrategia de adaptación al cambio climático permitirá la participación de las poblaciones locales en dichas estrategias y fomentará la apropiación local de las mismas. Además, las estrategias que se desarrollen serán más eficientes, acrecentando su viabilidad y sostenibilidad en el tiempo (Lara y Vides-Almonacid, 2014).

Los pueblos indígenas son grandes observadores de los cambios ambientales, por lo que pueden ser aliados y ayudar a entender el cambio climático a escala local (Huntington, 2019). Fenómenos como el cambio climático, la sobreexplotación de los recursos y la pérdida de biodiversidad, tienen su origen profundo en una relación turbada entre el ser humano y la naturaleza, mediada por un sistema económico que no considera los límites del planeta, sino que postula un crecimiento incesante e ilimitado. Además, muchas veces este uso excesivo de los recursos naturales genera conflictos territoriales. Según Van Gastel (2018), se puede hallar un cambio necesario de mirada si se comprende la cosmovisión de los pueblos indígenas que presentan a la naturaleza no solo como un recurso económico a ser explotado, sino como una gran reserva espiritual que al ser protegida entrega alimentos y otros beneficios cruciales para la sobrevivencia y salud mental de la especie humana.

Es por ello esta investigación pretende entender la cosmovisión de un pueblo indígena de Chile, el pueblo Mapuche, para generar un cambio en la sociedad, en especial la científica. Si bien generalmente los pueblos indígenas se les presentan como vulnerables y víctimas de la pobreza debido al cambio climático, también corresponde destacar su sensibilidad hacia el ambiente y su capacidad de adaptación y resiliencia (Campanario, 2019), características que se ponen de relieve en su aptitud para modificar conductas en respuesta a los cambios que sufre el clima. El conocimiento tradicional comprende un conjunto de saberes, prácticas, usos, costumbres, informaciones y formas de vida que determinan la existencia de un pueblo dentro de su propio universo, dentro de su propia cosmovisión; es decir, el conocimiento tradicional constituye para una comunidad uno de los rasgos más característicos de su identidad.

La investigación evidenció que el conocimiento tradicional se caracteriza por: dimensión práctica, arraigo territorial, carácter colectivo, linaje u origen histórico, dinamismo intergeneracional, valor económico y socioambiental, carácter oral lingüístico, matriz cultural y expresión de un derecho colectivo que ubica este tipo de conocimiento dentro del marco de los derechos colectivos de las comunidades y pueblos indígenas (Valladares y Olivé, 2015).

Investigar conocimientos ancestrales del pueblo Mapuche transmitidos por generaciones de forma oral, resultó un gran desafío para aportar a la comunidad científica, desde la generación de conocimientos, lo que permitió mejorar el entendimiento e incentivar la colaboración entre investigadores y sabios indígenas, guardianes de los conocimientos tradicionales. A su vez la investigación aportó conocimientos que podrán mejorar el respeto, valoración y diálogo con los pueblos indígenas. El diálogo es un proceso que permite trabajar en la confianza, espacios de colaboración y finalmente en soluciones sostenibles con el fin de disminuir los conflictos en estos territorios. En las zonas donde habita el pueblo Mapuche estos conflictos son de origen histórico, político, cultural y socioeconómico. Dicha investigación será un aporte a la comprensión, respeto y valoración por los aspectos culturales y la cosmovisión, lo que permitirá una nueva y mejor forma de relacionarse entre las personas indígenas y no indígenas.

Las preguntas de investigación fueron: ¿Cómo acceder al conocimiento tradicional de los pueblos indígenas si ese conocimiento no se encuentra escrito? ¿Cómo los pueblos indígenas están respondiendo a los cambios climáticos que ellos perciben? ¿El cambio climático está afectando la seguridad alimentaria de las comunidades indígenas? ¿Cómo pueden los conocimientos tradicionales indígenas ayudar a recuperar parte de la biodiversidad perdida? ¿Cómo los conocimientos tradicionales de los pueblos indígenas pueden aportar a cumplir la contribución determinada nacional referida a adaptación y mitigación al cambio climático? ¿Qué indicadores climáticos conocen y aplican las personas de los pueblos indígenas en sus actividades cotidianas?

La hipótesis de la investigación pretendió demostrar que las personas indígenas hablantes de lengua Mapuzugün (lengua del pueblo Mapuche) pertenecientes a comunidades del sur de Chile, poseen conocimientos tradicionales sobre indicadores climáticos naturales que se trasmitieron de forma oral de generación en generación, respetando su cosmovisión en un contexto social, cultural y ambiental. El objetivo de esta investigación fue: analizar los conocimientos tradicionales de los pueblos indígenas en Chile que puedan ser rescatados o que actualmente apliquen en sus actividades productivas, ambientales y de organización sociocultural, identificando aquellos que puedan aportar a las medidas de adaptación y mitigación al cambio climático, reflejadas en la contribución determinada nacional del país. Dentro de los objetivos específicos se encuentran: identificar los conocimientos tradicionales sobre indicadores climáticos que poseen los indígenas en Chile, facilitar a los científicos el acceso a los conocimientos tradicionales Mapuches sobre el clima y los cambios climáticos a través del diseño de un modelo de articulación.

MATERIALES Y MÉTODOS

Esta investigación sobre conocimientos tradicionales del pueblo Mapuche en Chile fue exploratoria y de tipo cualitativa. La investigación se realizó en la región de la Araucanía al sur de Chile. El área escogida se debió a la alta presencia de personas Mapuches que conservan su identidad cultural; siendo seleccionadas comunidades de las cuatro identidades territoriales del pueblo Mapuche con el fin de que todas estuvieran representadas en la investigación, desde el mar hasta la cordillera; estas son: Lafkenche, Nagche, Wenteche y Pewenche. Para la recolección de los datos se hicieron entrevistas a sabios y autoridades tradicionales del pueblo Mapuche, como Lonko (jefe del territorio), Machi (personas dedicadas a la medicina ancestral, también lideran importantes ceremonias culturales y religiosas) y kimche o guardianes de conocimiento ancestral. La muestra estadística corresponde al 0.5% del total de comunidades Mapuches. La ubicación de las 16 comunidades se puede ver en la figura 1, en amarillo son Lafkenche, en azul las comunidades Nagche, en verde Pehuenche y en naranja Wenteche. Antes de comenzar la investigación se contactó a las comunidades y se les explicó el alcance y objetivos de la investigación, solicitando que las personas entrevistadas fueran hablantes de mapuzugün (idioma del pueblo Mapuche), aspecto fundamental para la comprobación de la hipótesis de este estudio. La transmisión intergeneracional y su carácter oral lingüístico son características de los conocimientos tradicionales. Se utilizó como protocolo el consentimiento libre, previo e informado, cuya evidencia fue una carta de aceptación firmada por todos los entrevistados para participar de la investigación y autorizar que los resultados de esta investigación se hagan públicos.

Como parte de la investigación se diseñó una metodología con enfoque intercultural (figura 2), compuesta por entrevistas y la aplicación de cuestionarios para la obtención de los datos por etapas. Además, se incorporaron elementos interculturales de la investigación de Huntington (2019) con los pueblos indígenas de Alaska. Se definieron estrategias para superar las distancias que separan ambos paradigmas y las resistencias, principalmente provenientes de la ciencia moderna. La metodología empleada fue fundamental para lograr los objetivos; en particular el método empleado con un enfoque intercultural se basó en el respeto, valoración y entendimiento profundo de la cosmovisión Mapuche, incluida la estrecha relación de los Mapuches con la naturaleza y la comprensión de un tiempo sin apuros que prioriza primero el conocer a las personas y sus familias, los espacios ecológicos culturales de su entorno y su origen-linaje. El conocerse previamente generó espacios de confianza, que llevaron a los Mapuche a colaborar, para luego entrar en la materia en cuestión del estudio, como eran el cambio climático y los conocimientos tradicionales.

Las seis etapas de la metodología permitieron realizar las conversaciones, entrevistas a sabios y autoridades tradicionales, y aplicar los distintos cuestionarios por cada etapa. Se contó con la ayuda de un facilitador intercultural hablante de Mapuzugün. A continuación, la descripción de cada etapa:

Para el análisis de las respuestas a las entrevistas y cuestionarios aplicados en la etapa 4 de cambio climático, se utilizó la metodología de análisis de contenidos. Esta permitió primero ordenar por frecuencia de mayor a menor los conceptos y asignarleas, en un segundo paso, de forma eficiente a una clase. Se clasificó el contenido de las respuestas, a través del uso de definición de categorías y subcategorías para indicadores naturales. Con el objeto de cumplir empíricamente con esta propuesta teórico - metodológica, el trabajo identificó una centralidad de contenidos. Las categorías base según la Organización de las Naciones Unidas para la Alimentación y la Agricultura (2013) para clasificar los indicadores naturales fueron: biológicos, atmosféricos y astronómicos. El análisis de contenidos permitió, además, identificar conceptos de tipo cultural que no estaban en las categorías anteriormente nombradas, los que fueron agrupados en una cuarta categoría de indicadores, los culturales. El procedimiento anterior fue fundamental para la definición de indicadores naturales, a partir del cuestionario aplicado en la cuarta etapa de entrevistas (figura 2), relacionado con cambio climático, para la clasificación de los indicadores biológicos, atmosféricos, astronómicos y culturales. Así como todas las subcategorías de indicadores que se identificaron. Se utilizó el software MAXQDA, versión 2020, para hacer el análisis de contenidos. En la figura 3 se puede apreciar una nube de palabras obtenida de una tabla de análisis de contenidos por palabra - frecuencia de todas las respuestas de las entrevistas de la etapa cuatro relacionada con cambio climático y biodiversidad.

En términos metodológicos, a priori se conocían los temas a investigar, pero de acuerdo con las conversaciones, entrevistas, reuniones y relatos de las personas, que fueron testimonios, creencias, recuerdos, prácticas, conocimientos, se comprobaron las categorías y subcategorías revisadas en el marco teórico. También se identificaron otras categorías que dan cuenta de la nueva y valiosa información recibida. Las categorías y subcategorías de este estudio son el reflejo íntegro de los testimonios de los custodios de saberes ancestrales Mapuches entrevistados. La selección de variables como la frecuencia del hablar Mapuzugün y el nivel de conocimientos tradicionales permitió verificar de forma concreta y práctica lo planteado en la hipótesis.

Este trabajo de investigación se realizó durante los años 2020 y 2021, en plena pandemia por coronavirus, en la región de la Araucanía en el sur de Chile. Todo lo anterior dificultó las reuniones, visitas a terreno, comunidades indígenas y la planificación inicial. A pesar de esto, se cumplieron los objetivos inicialmente planteados para este estudio.

RESULTADOS Y DISCUSIÓN

En la figura 4 se muestran las características referidas a género, edad y nivel de instrucción de los entrevistados. Esta última característica se clasificó de acuerdo con el sistema de educación formal en Chile: básica (ocho años), media (cuatro años) y superior. El 100% de las personas entrevistadas son hablantes de la lengua Mapuche. El 87.5% respondió que habla en forma diaria su lengua. Un 44% de los entrevistados cree que su lengua está en una situación vulnerable y un 31% en peligro. Los entrevistados forman parte de 16 comunidades Mapuches. En total, esas comunidades, están formadas por 1429 personas, de las cuales 747 hablan la lengua Mapuche. Esta cifra de hablantes es alta debido a la influencia de autoridades tradicionales y sabios dentro de estas comunidades que practican con frecuencia el uso de su lengua indígena.

Se compararon para este estudio dos variables: frecuencia de hablar Mapuzugün y el nivel de conocimientos tradicionales de los entrevistados. A la frecuencia con la que hablan Mapuzugün se le asignó un valor entre 0 y 1, donde 0 es baja y 1 alta frecuencia. Al nivel de conocimientos tradicionales se le asignó un valor entre 1 y 10. Diez significa alto nivel de conocimientos tradicionales, incluidos el uso de plantas para medicina tradicional. Los valores y resultados del coeficiente de correlación de Pearson entre las dos variables, se puede observar en la tabla 1. El valor obtenido para este coeficiente fue de 0.904 entre las dos variables, lo que significa una correlación positiva muy alta entre las personas que hablan frecuentemente la lengua indígena y el nivel de conocimientos tradicionales. Comprobándose que los hablantes de lengua indígena poseen conocimientos tradicionales, corroborando la hipótesis de la investigación.

Parte de los conocimientos tradicionales y los asociados al clima se enseñan y transmiten en las ceremonias culturales. Los entrevistados respondieron que la ceremonia más practicada fue el we tripantü (cambio de ciclo o año nuevo Mapuche, también nombrado como wiñoy tripantü), un 85.7% respondió que se celebra en su comunidad. La segunda ceremonia fue el guillatün (rogativa de agradecimiento y petición) con un 78.6%, luego con un 50% el eluwün (funeral Mapuche) y el palin (juego tradicional) con un 42.9% de las personas Mapuches que respondieron que aún se practica. En la figura 5 se pueden apreciar las ceremonias más practicadas en las comunidades Mapuches de los entrevistados.

Los espacios culturales-ecológicos-espirituales son sagrados para las comunidades Mapuches y conocerlos fue fundamental para la comprensión de la relación del pueblo Mapuche con su entorno y su relación con la naturaleza, incluidos los aspectos climáticos. Todos los entrevistados mencionaron que los espacios culturales tienen dueños llamados ngen, que son energías o espíritus. Indican que se les debe respeto y pedir permiso cada vez que uno se acerque o quiera obtener un fruto, agua, hierbas medicinales o cualquier cosa que esté en ese espacio. Los lugares más frecuentes que reconocen, que están presentes en sus territorios (lof) fueron: el eltüwe (cementerio) con un 57.1% de las personas entrevistadas, el trayenko (lugar pedregoso donde se producen sonidos del agua) con un 50% y el Guillatuwe, lugar donde se realiza la ceremonia del Guillatün con un 42.9%. En la figura 6 se muestran los 14 espacios ecológicos-culturales más presentes en los territorios de las comunidades indígenas donde se desarrolló la investigación.

En la tabla 1 se hace una descripción del uso de los espacios culturales-ecológicos-espirituales reconocidos por los entrevistados que están presentes en los territorios donde viven sus comunidades.

En la tercera etapa de la metodología denominada Kim Chen, se identificaron los apellidos y los linajes; esto fue vital para entender la relación de las personas con su entorno y su conexión con sus antepasados. Constituye un conocimiento ancestral muy valorado y así se evidenció con la unanimidad de los entrevistados. Los apellidos están relacionados con la biodiversidad observada en el entorno, característica que es fundamental para entender la cosmovisión del pueblo Mapuche. Cobra importancia el entendimiento del concepto Mapuche Itrofilmogen (biodiversidad) y su relación con el linaje-origen-apellidos. El 100% de las personas Mapuches entrevistadas en este estudio conocían exactamente el origen de sus apellidos y su línea de antepasados. Se pudo comprobar que este conocimiento tiene sentido para el pueblo Mapuche, lo conservan, los enorgullece, es parte de su historia. También es importante para entender su relación integral con la naturaleza y sus ancestros. Al conocer los apellidos se puede encontrar parte de la naturaleza y biodiversidad que observan u observaron los Mapuche. Este último punto es relevante porque se podrían hacer nuevas investigaciones que analicen los apellidos y estudie la biodiversidad que ya no está presente en los territorios indígenas.

En la cuarta etapa, denominada Nütram Suam Sugü, se abordaron los temas relacionados con indicadores naturales del clima y cambio climático. En esta etapa se utilizó un facilitador intercultural que hablaba mapuzugün. Primero hablaban en su lengua del tema, el concepto, indicador, conocimiento tradicional y luego venía la explicación y traducción al español. El 93% de los conocimientos tradicionales e indicadores asociados al clima mencionados por los entrevistados lo aprendieron directo de sus antepasados en lengua Mapuche. El 100% de las personas entrevistadas habían escuchado del cambio climático. Las respuestas respecto a con qué relaciona el cambio climático fueron: lo relaciono con dos cosas, aumento de la temperatura y falta de agua; con una enfermedad de la tierra; la tierra está afiebrada; con una enfermedad que ya está con pocas posibilidades de sanar; debemos trabajar en modo abeja, todos trabajando para un mismo fin; es peor que el Covid – pandemia actual – es mucho más grave que lo que la gente dimensiona; hay mucho discurso político y poca ejecución; es un desorden de los tiempos, los inviernos son diferentes llueve menos y los veranos son más calurosos; los humanos somos responsables de destruir los que es natural de la tierra; cuando era niño yo cruzaba la cordillera de la costa y veía ulmo florecido, olivillo, árboles dando diweñe (fruto del hualle o roble), fünkulon (fruto del maqui), kozkillarayen (copihue florecido), Kowül (fruto del Coigüe); si no lo hicimos madera, lo destruimos con el fuego, no hay un ser más dañino que el hombre; de puro gusto matamos las aves; y deforestamos el sur, destruimos los cerros.

Otras respuestas dadas fueron: lo relaciono con la falta de respeto a los ngen; diferentes ecosistemas se han destruido; a menudo, los machi han dicho el Mapuche se ha sumado a la destrucción del bosque nativo; arrasaron con los bosques para abastecer con leña a Temuco (ciudad capital de la región de la Araucanía); lamentablemente, mi abuelo hizo eso; se relaciona con un desequilibrio, porque han existido muchas trasgresiones; falta de respeto a la naturaleza y este desequilibrio se ha hecho notar; es una situación reiterada que ha vivido la tierra, el cosmos tiene distintas manifestaciones, con mayor sequía e intensidad de lluvia; derecho romano se redactó en plena época de cambio climático, establece las crecidas de los ríos, desprendimiento de los cerros; lo relaciono con la intervención del hombre y el desarrollo de tecnologías no amigables con el medio ambiente; lo relaciono con la economía de la devastación; pienso que la tierra se autorregula por sí sola, los tiempos eran más extensos para esa autorregulación; hoy aceleramos, con el uso de combustibles, impactos que repercuten sobre ese espacio intermedio (viento, nubes, trueno, relámpago, fuerzas); cuando esas fuerzas se alteran, se reprimen en las altas montañas; toda esa energía se ha replegado a las grandes montañas; la iluminación y contaminación aumentan esas energías; la Red 5G, por ejemplo, intervienen el ragin wenu mapu (dimensión espacial del pueblo Mapuche), va a afectar a los insectos y a todos los animales menores; y hay una alerta, están interviniendo espacios vitales.

Al los Mapuche nos dejaron la tierra para cuidarla, somos sus custodios. Se está luchando contra las centrales hidroeléctricas de paso, por las carreteras, pero no por la red 5G, las antenas repetidoras traerán impacto; lo relaciono con la pérdida y eliminación del bosque nativo; estaban ignorantes de la vida natural, no había límites; sin control se quemó el bosque; el Mapuche era cuidadoso, pero por temor a que no le quitaran sus tierras, en el proceso de colonización, quemaron bosques; así se quedaban con las tierras: quemas, destroncas, siembras y te adueñas del bosque; a mi papá y mi abuelo les tocó vivir eso; cosas que están pasando, ya no está como antes, ahora no nos podemos visitar, todo es por celular; la naturaleza ya no está como antes, mucho lawen (remedios naturales) se han perdido; ya no hay respeto con la naturaleza; mucho newen (energía) no se respeta; la machi se siente mal, nos tienen como amarrados: me dicen ñaña, estamos mal, como machi debo pedir permiso para ir a buscar remedios; nosotros no sabemos cuidar la naturaleza, el hombre de mucho estudio no dimensiona cuánto vale naturaleza; el hombre ha destruido el bosque nativo de los cerros, van quitando fuerza a la naturaleza, hay un desequilibrio; los seres humanos hemos perjudicado la tierra; los hombres quieren superar a Günechen (Dios); hay un desequilibrio en la naturaleza; lo relaciono con el comportamiento errado de los seres humanos; estamos viviendo una tercera guerra mundial; en la cuarta volvería el paraíso, lleno de árboles nativos; lo relaciono con la mano del hombre, la humanidad no ha sabido cuidar el planeta; hay un desequilibrio; las aguas están más turbias; hay menos nieve, falta el agua; y son más altas las temperaturas.

En cada respuesta se encontró una reflexión profunda de la situación de lo que está ocurriendo en la naturaleza, producto de su observación y relación diaria. La naturaleza les habla en cada elemento y así se comprobó a lo largo de la investigación. El punto culminante de este estudio fue la identificación de los indicadores naturales asociados al clima y al cambio climático, que fueron obtenidos del análisis de datos por contenido y la inclusión de premisas realizadas después de las conversaciones y entrevistas. Se utilizaron y se incorporaron como criterios para hacer deducciones de palabras que se transformaron en indicadores, premisas del pueblo Mapuche como la espiritualidad entendida como la capacidad de percibir energías, la reciprocidad y que todos los elementos de la naturaleza incluido el hombre, tienen la misma importancia y respeto.

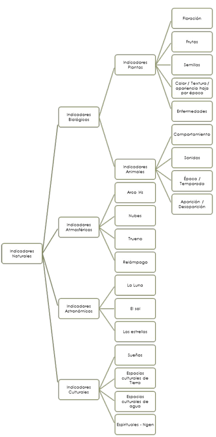
Bajo estos criterios, sumado el uso práctico y la evidencia de la razonabilidad de lo observado en algunos casos algunos indicadores fueron obtenidos de derivaciones bajo criterios, por ejemplo, de enfermedad de las plantas o desaparición de animales. Se observó en forma concreta que poseen conocimientos muy profundos de las farmacias naturales, hierbas medicinales y su relación con cada uno de los elementos del universo, en forma integral, sinérgica y armónica. Con el análisis de datos y todos los elementos descritos anteriormente se clasificaron indicadores naturales del pueblo Mapuche en biológicos, atmosféricos, astronómicos y culturales. El esquema de indicadores naturales con sus categorías y subcategorías se puede ver en figura 7.

De las largas conversaciones, entrevistas, análisis de datos, sumada la etapa 5 de entrevistas por otros conocimientos tradicionales y la realización de la etapa 6 sobre validación del conocimiento con más personas de la comunidad, se propuso en este estudio, incorporar la dimensión cultural en la clasificación de indicadores naturales. No se puede ignorar lo cultural en el análisis de los desafíos del cambio climático, conclusión de la última etapa del diálogo con los Mapuches; no es correcto dejar que siga siendo invisible o que las demás categorías hegemonicen el conocimiento. El valor de los sueños es para el pueblo Mapuche un indicador relevante que les permite anticiparse a los hechos para las cosas de la vida, incluido el clima y sus cambios.

Los Mapuches entrevistados en la etapa 6 reconocieron, después de realizado el análisis de datos de la etapa 4, que son parte de sus conocimientos tradicionales y que siguen practicando. También han estado de acuerdo en que es importante que sean incorporados estos conocimientos a los planes de mitigación y adaptación al cambio climático de la contribución determinada nacional.

Los siguientes indicadores biológicos de la categoría plantas: la caída, los colores, la textura y el brillo de las hojas; la firmeza de la corteza de las plantas; la sabia de la corteza; los brotes; la floración; el aroma; el fruto, color, jugo y sabor del fruto; el tamaño, crecimiento y capacidad de germinación de las semillas, colores de los brotes, periodo de floración, sabores de los frutos y sabores de los jugos. Las enfermedades de las plantas como pequeños orificios en hojas y color café de las hojas. Los indicadores anteriores son efectos del clima provocados por la falta de agua, sequías, inestabilidad de las estaciones, lluvias en épocas distintas del año, temperaturas extremas, radiación, falta de humedad.

Los indicadores climáticos naturales del tipo biológico para la categoría animales fueron: sonidos, comportamiento, época-temporada y aparición-desaparición. Se destacan los sonidos de los pájaros dentro de estos indicadores, como sus cantos como señal de aviso a cambios en el tiempo. Lo mismo ocurre con el comportamiento de los animales, ejemplo de ello, es lo que ocurre con los caballos cuando hacen kaupu-kaupu (rasguño de la tierra), advirtiendo la falta de agua.

Los indicadores climáticos naturales del tipo atmosféricos fueron: el significado del arco iris, el trueno, relámpago, las nubes y el viento. Las nubes por su forma y color y el viento por su orientación. Por su parte los indicadores climáticos naturales del tipo astronómico son: los tipos de luna, los rayos del sol y las estrellas. Mientras que dentro de los indicadores del tipo cultural, se destacan los sueños, los espacios ecológicos-culturales y su relación espiritual con los dueños o ngen, que marcan y anticipan fenómenos naturales.

Al confrontar la hipótesis planteada sobre que las personas Mapuches poseen valiosos conocimientos tradicionales para la adaptación y mitigación al cambio climático, se pudo comprobar mediante los diversos indicadores naturales identificados en este estudio que les permiten ser resiliente y adaptarse a la falta de agua, disminución de alimentos y menor productividad de sus tierras. Finalmente, como resultado de este trabajo se diseñó un modelo que articule sinérgicamente los conocimientos tradicionales de los pueblos indígenas y el conocimiento científico. El modelo tiene seis componentes siendo una propuesta que permitirá que ambos tipos de conocimientos puedan generar nuevos conocimientos y mejorar las condiciones de adaptación y mitigación al cambio climático. Unido a ello permite realizar mejores pronósticos y definir nuevas estrategias de anticipación. En la figura 8 se presenta el modelo de articulación de conocimientos propuesto en este ese estudio.

CONCLUSIONES

Durante la investigación se puedo comprobar cada una de las características del conocimiento tradicional como son: dimensión práctica, arraigo territorial, carácter colectivo, linaje u origen histórico, dinamismo intergeneracional, valor económico y socioambiental, carácter oral lingüístico, matriz cultural y expresión de un derecho colectivo que ubica los conocimientos tradicionales dentro del marco de los derechos colectivos de las comunidades y pueblos indígenas. Lo original de este trabajo es que se realizó con el pueblo Mapuche lo que permitió identificar y analizar los conocimientos relacionados con aspectos climáticos, su situación y uso actual.

Por otra parte, se pudo comprobar la hipótesis planteada en este estudio mediante la aplicación de una metodología intercultural de seis etapas, demostrado que las personas Mapuches hablantes en Mapuzügun poseen conocimientos tradicionales sobre el clima, y que estos se han transmitido de generación en generación en ceremonias religiosas, culturales y conversaciones familiares. De igual modo se evidenció que los Mapuches durante siglos han observado los fenómenos atmosféricos, astronómicos, el desarrollo de las plantas, el comportamiento y sonido producido por animales, junto a la relación con los espacios ecológicos-culturales-sagrados y el valor de los sueños, constituyendo un conjunto de conocimientos y de experiencias prácticas que les permiten anticiparse a fenómenos climáticos, adaptarse y asegurar su alimentación.

Respecto al objetivo principal de la investigación se cumplió al analizarse los conocimientos tradicionales e identificarse aquellos que pueden ser incorporados a los planes de mitigación y adaptación al cambio climático de la contribución determinada nacional. Los conocimientos identificados y su aporte a los esfuerzos que está haciendo el país, fueron validados en la etapa seis de la metodología intercultural. De la misma forma se cumplió el primer objetivo específico referido a la identificación de los indicadores climáticos que se evidencian en los resultados.

Dando respuesta al segundo objetivo específico de la investigación se propuso la implementación de un modelo de articulación de conocimientos, que puede aportar a nuevos espacios de cocreación de conocimientos, colaboración de nuevas investigaciones y de trabajo de forma complementaria entre los científicos y custodios de saberes ancestrales. En el modelo propuesto se incorporaron los indicadores culturales como una nueva categoría de los indicadores naturales, tradicionalmente la clasificación incorporaba indicadores biológicos, atmosféricos y astronómicos. Dicho modelo se caracteriza por su equilibrio y la existencia de la paridad en todos sus componentes y elementos, propio de la cultura Mapuche. Además, los conocimientos científicos están al mismo nivel que los conocimientos tradicionales. Esta señal de respeto y valoración va en contra de la histórica hegemonía del conocimiento y una sociedad de las ausencias, que no ha hecho visible los conocimientos tradicionales, haciendo como que no existieran o no fueran importantes.

Existe el convencimiento y posición del investigador, después de dos años de trabajo, que los conocimientos tradicionales del pueblo Mapuche deben ser incorporados a los planes de mitigación y adaptación de la contribución determinada nacional, ya que se hicieron disponibles y los sabios Mapuches están dispuestos a compartir teniendo un adecuado diálogo intercultural. Esto fue aportado en este estudio, facilitar el diálogo intercultural, proceso que permite construir confianzas, luego espacios de colaboración y finalmente soluciones sostenibles. La metodología intercultural de entrevistas para la obtención de datos y el modelo de articulación de conocimientos desarrollados en esta investigación pueden ayudar a una mejor comprensión de las causas de la conflictividad del territorio dado el contexto histórico, político y social donde se realizó la investigación. La comprensión, respeto y valoración por los aspectos culturales y de cosmovisión permitirán una nueva y mejor forma de relacionarse entre las personas indígenas y no indígenas, incluido el mundo científico.

Como sociedad a nivel global se tiene un gran desafío: hacer visibles y valorar a los pueblos indígenas, que participen activamente en la toma de decisiones a nivel local, territorial y la invitación a entender que ellos tienen los conocimientos precisos para cambiar el curso de los acontecimientos. La evidencia probablemente no está documentada en una publicación, pero los conocimientos los han aplicado con decenas de indicadores naturales y mantenidos por siglos, lo que les ha permitido adaptarse.

REFERENCIAS BIBLIOGRÁFICAS

Campanario, Y. (25 de abril de 2019). Los pueblos indígenas son los más vulnerables al cambio climático. Somos Iberoamérica. https://bit.ly/3Nf9WSZ

Huntington, H. (28 de enero de 2019). The Many Dimensions of Knowledge. National Park Service. https://bit.ly/37NNSi9

Instituto Nacional de Estadísticas. (2017). Censos de Población y Vivienda. https://bit.ly/3JAfYLX

Lara, R. y Vides-Almonacid, R. (Eds.). (2014). Sabiduría y adaptación: El valor del conocimiento tradicional para la adaptación al cambio climático en América del Sur. Unión Internacional para la Conservación de la Naturaleza y de los Recursos Naturales. https://bit.ly/36nfslV

Ministerio del Medio Ambiente. (2020). Contribución determinada a nivel nacional (NDC) de Chile. Actualización 2020. https://bit.ly/3NcSoXH

Organización de las Naciones Unidas. (septiembre de 2020). Pueblos Indígenas. Recuperado el 15 de septiembre de 2020 de https://bit.ly/3qthIio

Organización de las Naciones Unidas para la Alimentación. (2013). Saberes ancestrales e indicadores naturales para la reducción de riesgos a desastres agropecuarios. https://bit.ly/37NywKt

Organización Internacional del Trabajo. (2019). Aplicación del convenio sobre pueblos indígenas y tribales núm. 169 de la OIT: Hacia un futuro inclusivo, sostenible y justo. https://bit.ly/3ulW8gX

Valladares, L. y Olivé, L. (2015). ¿Qué son los conocimientos tradicionales? Apuntes epistemológicos para la interculturalidad. Cultura y Representaciones Sociales, 10(19), 61-101. https://bit.ly/3qtkbcE

Van Gastel, J. (24 de junio de 2018). Los pueblos indígenas ante los desafíos ambientales. Fondo Mundial para la Naturaleza. https://bit.ly/3JzAfB7

AGRADECIMIENTOS

Agradezco a los sabios Mapuches que participaron de esta investigación, en especial al Machi Víctor Caniullan por compartir sus valiosos conocimientos tradicionales relacionados con la espiritualidad y medicina ancestral. Mi mayor respeto, valoración y reconocimiento a los pueblos indígenas del mundo y de Chile. Su relación con la naturaleza es única, comprobando que la naturaleza les habla más allá de los cinco sentidos.